(1)原股东增资
公众股东有权在公司增资时优先考虑实缴出资比例,除非全体股东一致同意不优先考虑出资比例。如果公司增资时原股东按出资比例认缴出资,则前后各股东持股比例保持不变。根据《公司法》的规定,原股东的出资可以是现金或实物,也可以是可以货币计价的非货币性资产,如知识产权、土地使用权等。
(2)引入新股东
新股东投资股份后,公司原股东的股权经常被稀释。例如该公司的两个创始股东分别持有股权70%和30%的股份。增资扩股计算方法如下:
如果公司增资200万,放弃公司15%的股权,那么原股东股权应稀释到100%-15%=85%,即说x/85%=70%,y/85%=30%,即增资扩股后原有的两个股东股权比例分别为59.5%和25.5%,剩下的15%则是新股东。
(3)未分配利润、法定公积金及任何公积金转为注册资本
公司分配当年税后利润时,应当提取利润的10%计入法定公积金。法定公积金累计额达到公司注册资本50%以上的,不得提取。
公司从税后利润中提取法定公积金后,也可以从税后利润中提取任意公积金,由股东大会或者代收地股东大会决议后提取。

从上述增资扩股计算方法以及其方式可以看出来增资扩股目的都有哪些,具体如下:
1.提高和经营资金,扩大生产规模
对于绝大多数公司来说,刚成立的时候不可能做大,然后慢慢成长发展。在公司的发展过程中,需要不断扩大生产规模,这就需要不断提高资金,的生产经营即吸引投资。在所有吸引投资的方式中(包括银行贷款、民间借贷、实物抵押、股权质押等)增资扩股成本最低,几乎可以无限期使用。
2.调整股东结构和持股比例
现代企业制度的基本要求是“产权清晰、权责明确、政企分开、管理科学”。随着公司的发展以及外部市场环境的变化,股东的结构以及比例需要变化提高公司发展核心竞争力,而增资扩股则是非常重要的手段。
3.提高公司信用,取得合法资格
在市场经济条件下,规模往往意味着竞争优势。规模越大,竞争优势越大,信用越强。增资扩股也是扩大公司规模、提高公司信用的重要手段之一。
4.引入战略投资者
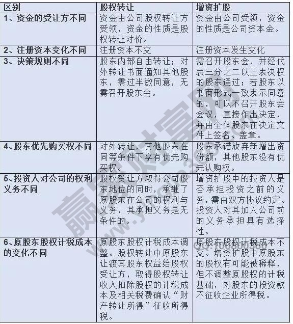
战略投资者不仅仅给公司带来资金,还可以带来技术、产品以及管理经验,在短时间内就可以为公司提升核心竞争力。公司在不同的阶段内,需要引入战略投资者。增资扩股和股权转让都是其方式。这两种方式的区别如下:
增资扩股对股价的影响:增资扩股的好处:
(1)是上市公司的又一次合作,有利于增加公司的市场份额,扩大生产规模。
(2)可以说明公司业绩不错,有很大的成长空间,公司知名度提高,从而提高了在同行业的竞争力。
(3)提高公司现有资源的周转速度,充分利用资源。
(4)在一定程度上可以减少企业的负债,使财务报表中的收支更加平衡。
增资扩股的弊端:
如果企业没有一个完整的增资扩股经营计划,增资扩股只会烧钱,如果扩股不走后续价值链,只会稀释现有股东权益。在这种情况下,增资扩股只会带来不利影响。一般来说增资扩股可以在短期内提升股价,但长期效果需要根据增资的业绩转化等其他因素来确定。
上一篇:中国石油发行价,A股新股发
下一篇:证券交易市场定义,证券交易
经营性网站备案信息
中国互联网违法和不良信息举报中心
本站带宽由
河南网络
网络 110
服务中心:郑州市金水区农业路经三路
邮编:450002 网址:www.yingjia360.com
销售热线:0371-65350319
技术支持:13333833889